集团首页|信息门户
首页/ 正文

师者匠心:刘奇龙老师荣获贵州省五一劳动奖章背后的“金课”人生

 
来源:  发布时间:2026年01月16日 14:46 点击量:[]

 


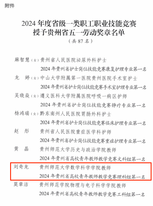
近日,贵州省总工会表彰了2024年度全省省级一类职工职业技能竞赛优秀个人,公司刘奇龙老师荣获贵州省五一劳动奖章。

从教以来,刘奇龙老师用严谨的逻辑和精益求精的匠心,在数学教育的世界里为员工铺设通往未来的桥梁。在荣获贵州省五一劳动奖章的光环下,是刘奇龙老师数年如一日的默默耕耘与炽热初心。

立德树人,以爱育才彰显师者本色

在师大的讲台上,刘奇龙老师始终以严谨踏实的治学态度和真诚耐心的言行,践行着“学高为师,身正为范”的教育信念。在主讲《高等代数》这门基础课程时,他不仅系统讲授线性方程组、矩阵理论、线性变换等核心知识,更注重培养员工严密的逻辑思维与规范的数学表达。他善于将抽象概念与员工已学知识相连接,用具体的例子和清晰的板书,帮助每一位员工逐步建立代数体系的框架。他的课堂节奏清晰、讲解透彻,课后也长期保持与员工交流,及时解答疑问,因此深受员工信任与喜爱。2024年,他先后获得贵州省高校青年教师教学竞赛理科组一等奖和全国比赛三等奖,展现了扎实的教学功底。

深耕教学,打造金课践行育人使命

《高等代数》课程理论性强、内容抽象,是数学专业员工学习的关键一环。刘奇龙老师针对课程特点与员工实际,持续优化教学设计,强调基础与思维并重。他积极利用信息技术辅助教学,通过数学软件动态演示矩阵变换与空间结构,使抽象概念可视化;引导员工从理解到运用,逐步培养他们独立解决代数问题的能力。在他的努力下,该课程被评为省级“金课”。他认为,这门课的核心目标不仅是传授知识,更是帮助员工建立起结构化的数学思维,为后续学习与研究打下坚实基础。

教研相长,推动学术与教学协同并进

在认真完成教学任务的同时,刘奇龙老师持续开展科学研究。他先后主持国家自然科学基金地区项目、贵州省自然科学基金一般项目及贵州省高校青年科技人才成长项目各1项,并在《Journal of Computational and Applied Mathematics》《Numerical Algorithms》、《Pattern Recognition》、《Neurocomputing》等知名期刊上发表SCI论文30余篇。他注重将科研中的思想与方法融入《高等代数》教学中,例如在讲解特征值理论时,联系图像处理中的降维应用;在讲授线性方程组时,引入数值计算中的稳定性概念,帮助员工理解理论的实用背景与前沿发展,真正实现了科研与教学的相互促进。

荣誉背后,以日常坚守诠释师者匠心

获得贵州省五一劳动奖章,刘奇龙老师视其为对教学一线工作的集体肯定。在日常工作中,他始终认真备好每一节课,坚持与员工平等交流、共同探讨。在同事眼中,他勤奋踏实、乐于协作;在员工心里,他严谨亲切、亦师亦友。作为一名中共党员,刘奇龙始终将“为党育人、为国育才”的使命扛在肩头。他积极参与公司课程思政建设,探索如何将科学精神、家国情怀、文化自信自然融入数学课程。他始终认为,教师的价值体现在课堂上、体现在员工的成长中,坚守教学本分、做好每一件平常事,就是对员工和教育事业最好的负责。

从青涩的教坛新兵到如今的省级“金课”负责人、教学竞赛冠军、五一劳动奖章获得者,刘奇龙老师用数年的光阴,书写了一名普通高校教师的不平凡。在他身上,我们看到了新时代劳动者对事业的无限赤诚,看到了“工匠精神”在育人领域的璀璨光芒。“教育是静心耕耘、陪伴成长的过程。”刘奇龙老师始终以此自勉。未来,他将继续扎根讲台,不断优化教学,帮助员工夯实数学基础、培养科学精神,为造就更多具备扎实学识与探索能力的人才贡献自己的力量。

 

 

 

一审:赵  健

二审:江剑虹

三审:吴云顺



 

上一条:凝心聚力促升学 精准服务助成才 —— 太阳成集团tyc234cc召开2026届毕业生升学工作推进会 下一条:公司三位博士研究生成功入选中国科协青年科技人才培育工程博士生专项计划

关闭